Checks For Understanding

These are practices we do to make sure we understand the lessons.

CFU 1

The task was to ask the user for their name and then greet them with their name. Extension included building a profile.

CFU 2

The task was to ask the user about themselves and use concatenation to print their info in one print statement. Info includes name, age, and hours of sleep.

CFU 3

In CFU 3, the user was asked for two numbers and then those numbers were used to do addition, substraction, multiplication, division, and modulos.

CFU 4

The task was to ask the user for 3 numbers and use those numbers to complete the quadratic formula. The goal was to formulate the equation so that both roots were found.

CFU 5

The task was to creat a digital piggy bank for the user. After the user inputs the forms of money they have, it was printed in two formats: $13.67 or the exact list of forms of money.

CFU 6

The task was to generates a random number with the random module and perform various mathematical operations, including sum, difference, product, quotient, remainder, square root, and exponentiation with a user-provided number.

CFU 7

The task was to ask the user for the three users. With those three numbers, the program calculates & prints the sum and average.

CFU 8

In this CFU, you ask the user if they ordered food to be delivered. If yes, the user is asked how many people are eating and the price. From there, the cost per person is calculated and printed.

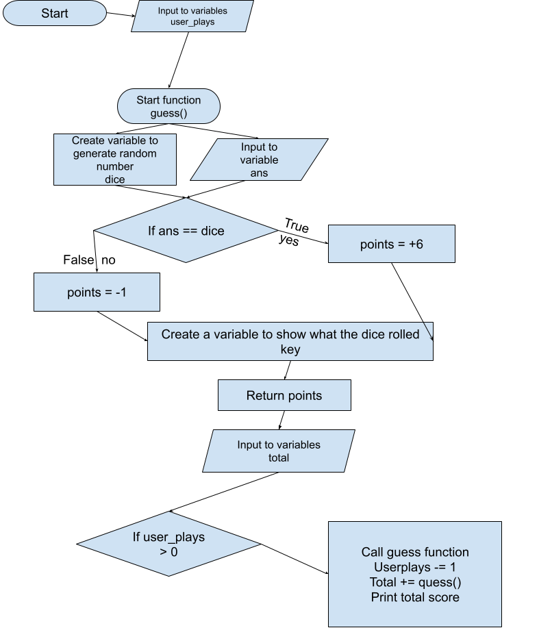
CFU 9

In this CFU, the user has to guess what the dice rolled using the random module. The user gets points if they're right and loses points if they're wrong. The overall score is then printed at the end.

CFU 10

This CFU has a number guessing game where the user is told if their guess is too high or low as they play. The overall number of attempts is printed when they are done.

CFU 11

This CFU has three functions that display numbers by 10, decimals by 0.5, and the 99 Bottle of Beer song. The user is asked which function they would like to call and the chosen function is called.

CFU 12

This CFU simulates password entry attempts. The user is given 3 attempts to put in the right password. After 3 tries, the user is notified that they can not make any more attempts.

CFU 13

This CFU uses the simplegui module to make a smiley face with points/dots.

CFU 14

This CFU uses the simplegui module to make a happy face with lines.

CFU 15

This CFU uses the simplegui module to make a happy face with the draw.polygon function.

CFU 16

This CFU uses the simplegui module to make a happy face with the draw.circle function.

CFU 17

This CFU served as a review of functions and function methods.

CFU 18

This CFU took user-inputed prices of store items to find the total and make a receipt.

Code Challenge 1

This code challenge tested our abilities to make functions that calculate a sphere's radius, book wholesale cost, and running time.

Code Challenge 2

In this code challenge, we wrote a function that takes a string and prints the string with enough leading spaces so that the last letter of the string is in column 70.

Code Challenge 3

In this code challenge, we wrote functions that call a function a certain number of times.

Code Challenge 4

This code challenge uses print statements to depict a given grid.

Code Challenge 5

This code challenge uses functions to test Fermat’s Last Theorem, which says that there are no positive integers a, b, and c such that a**n + b**n = c**n for any values of n greater than 2.

Code Challenge 6

This code challenge tests if three given side lengths can be used to make a triangle.

Code Challenge 7

This code challenge uses the turtle module to draw a square.

Code Challenge 8

This code challenge builds off of code challenge 7 and allows the user to choose the length of the sides.

Code Challenge 9

This code challenge builds off of code challenge 8 and builds polygons.

Code Challenge 10

This code challenge builds off of code challenge 9 and builds circles.

Code Challenge 11

This code challenge builds off of code challenge 10 and builds an arc of a circle.

Code Challenge 12

This code challenge builds off of code challenge 11 and builds a flower.

Code Challenge 13

This code challenge builds off of the past code challenges to build a general set of shapes.

Code Challenge 14

This code challenge builds off of the past code challenges to build the Archimedean spiral.

Code Challenge 15

This code challenge builds off of the past code challenges to build a Koch curve.

Code Challenge 16

This code challenge has functions that give the first, last, and middle letter of a word and checks if the word is a palindrome.

Code Challenge 17

This code uses is_power to check if a number a is a power of another number b. It uses a recursive approach.

Code Challenge 18

This CFU took user-inputed prices of store items to find the total and make a receipt.

Code Challenge 19

This CFU took user-inputed prices of store items to find the total and make a receipt.

Code Challenge 20

This CFU took user-inputed prices of store items to find the total and make a receipt.

Code Challenge 21

This CFU took user-inputed prices of store items to find the total and make a receipt.

Code Challenge 22

This CFU took user-inputed prices of store items to find the total and make a receipt.

Code Challenge 23

This CFU took user-inputed prices of store items to find the total and make a receipt.

Code Challenge 24

This CFU took user-inputed prices of store items to find the total and make a receipt.

Code Challenge 25

This CFU took user-inputed prices of store items to find the total and make a receipt.

Code Challenge 26

This CFU took user-inputed prices of store items to find the total and make a receipt.

Code Challenge 27

This CFU took user-inputed prices of store items to find the total and make a receipt.

Code Challenge 28

This CFU took user-inputed prices of store items to find the total and make a receipt.

Code Challenge 29

This CFU took user-inputed prices of store items to find the total and make a receipt.

Code Challenge 30

This CFU took user-inputed prices of store items to find the total and make a receipt.

Code Challenge 31

This CFU took user-inputed prices of store items to find the total and make a receipt.

Code Challenge 32

This CFU took user-inputed prices of store items to find the total and make a receipt.

Code Challenge 33

This CFU took user-inputed prices of store items to find the total and make a receipt.

Flowcharts

CFU 9 Flowchart
CFU 10 Flowchart
CFU 11 Flowchart
CFU 12 Flowchart