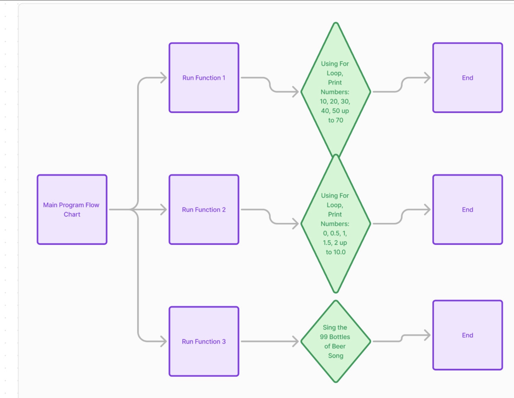
Flowchart

Flowchart CFU#10

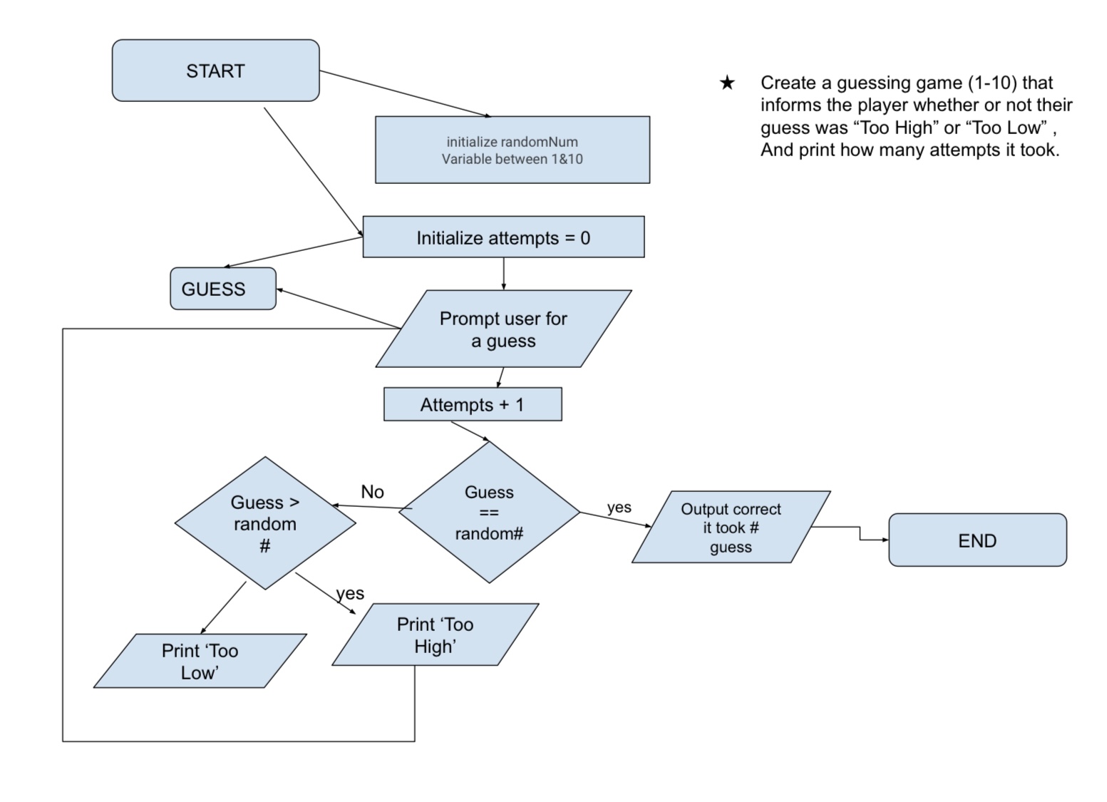
    Flowchart CFU#11

    Flowchart CFU#12

  • Home